首 页
政协概况
工作动态
政策法规
调研视察
提案工作
社情民意
民主监督
文史资料
政协论坛
委员风采
文学星空
今天是:
站内搜索:
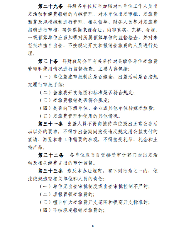
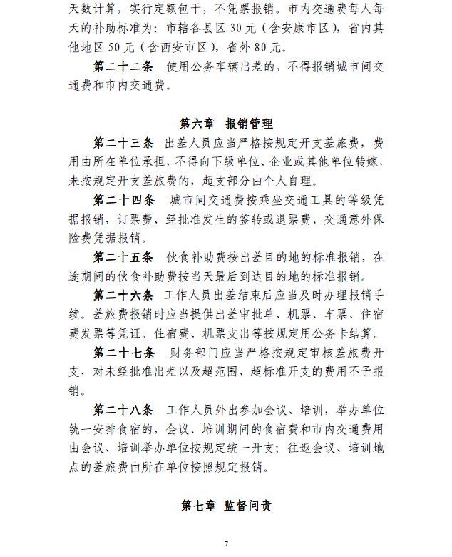
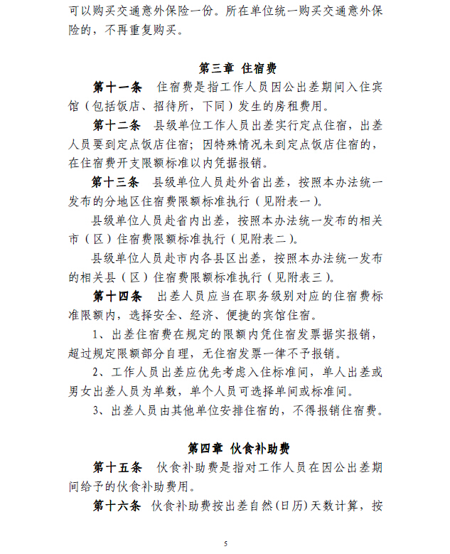
紫阳县机关事业单位差旅费管理办法
作者:佚名 文章来源:本站原创 点击数:4504 更新时间:2014/10/8
主办单位:中国人民政治协商会议紫阳县委员会
技术支持:安康市电子政务办公室 备案编号:
陕ICP备05010534号
EMAIL:283956432@163.com 地址:紫阳县紫府路紫阳县委大院 邮编:725000 电话:0915—4412008
最佳分辨率1027×768 IE6以上版本浏览